张家口市2025~2026学年度第一学期高二年级期末教学质量监测生物答案
发布时间:2026-01-14
166****0179
详细信息
ID:77740680
分类:张家口市2025~2026学年度第一学期高二年级期末教学质量监测生物答案
资源大小:882KB
知识点:
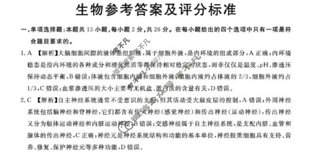
资源详情:张家口市2025~2026学年度第一学期高二年级期末教学质量监测生物答案 中内容包括《张家口市2025~2026学年度第一学期高二年级期末教学质量监测生物答案》请在考不凡上搜索。张家口市2025—2026学年度第一学期高二年级期末教学质量监测生物参考答案及评分标准一、单项选择题:本题共13小题,每小题2分,共26分。在每小题给出的四个选项中只有一项是符合题目要求的。1.A【解析】大脑细胞间隙的液体是组织液,属于细胞外液,是内环境的组成部分,A正确;内环境稳态是指内环境的各种成分和