张家口市2025~2026学年度第一学期高二年级期末教学质量监测物理答案
发布时间:2026-01-13
149****3269
详细信息
ID:09222676
分类:张家口市2025~2026学年度第一学期高二年级期末教学质量监测物理答案
资源大小:808KB
知识点:
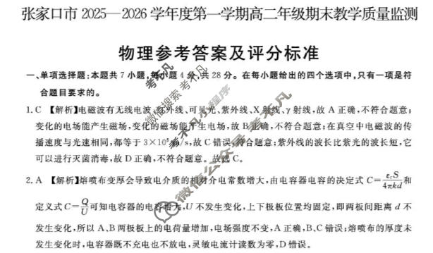
资源详情:张家口市2025~2026学年度第一学期高二年级期末教学质量监测物理答案 中内容包括《张家口市2025~2026学年度第一学期高二年级期末教学质量监测物理答案》请在考不凡上搜索。张家口市2025—2026学年度第一学期高二年级期末教学质量监测物理参考答案及评分标准一、单项选择题:本题共7小题,每小题4分,共28分。在每小题给出的四个选项中,只有一项是符合题目要求的。1.C【解析】电磁波有无线电波、红外线、可见光、紫外线、X射线、γ射线,故A正确,不符合题意;变化的电场能产生磁场,