云南省金太阳2025-2026学年高二12月联考(YN)地理试题
发布时间:2026-01-01
153****0213
详细信息
ID:13582607
分类:2025-2026学年,12月,云南高二(YN),地理,金太阳
资源大小:944KB
知识点:金太阳
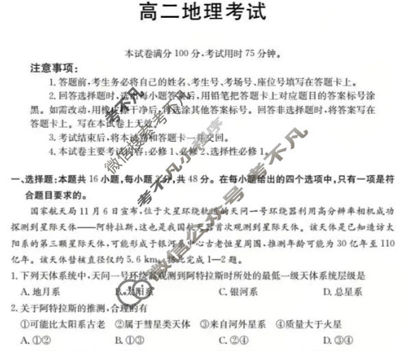
资源详情:云南省金太阳2025-2026学年高二12月联考(YN)地理试题 中内容包括《云南省金太阳2025-2026学年高二12月联考(YN)地理试题》请在考不凡上搜索。高二地理考试本试卷满分100分,考试用时75分钟。注意事项:1.答题前,考生务必将自已的姓名、考生号、考场号、座位号填写在答题卡上。2.回答选择题时,选出每小题答案后,用铅笔把答题卡上对应题目的答案标号涂黑。如需改动,用橡皮擦干净后,再选涂其他答案标号。回答非选择题时,将答案写在答题卡上。写在本试卷上无效。3.考