河北省金太阳2025-2026学年高三12月联考(12.30)地理答案
发布时间:2025-12-30
147****7390
详细信息
ID:10606024
分类:2025-2026学年,12月,河北高三(12.30),地理,金太阳
资源大小:973KB
知识点:金太阳
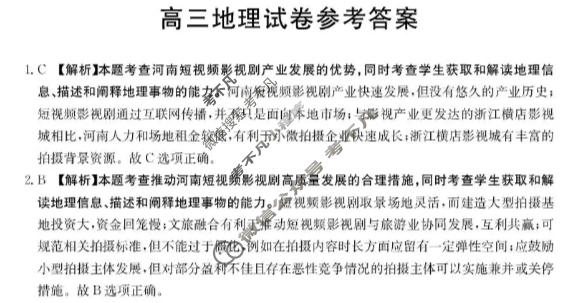
资源详情:河北省金太阳2025-2026学年高三12月联考(12.30)地理答案 中内容包括《河北省金太阳2025-2026学年高三12月联考(12.30)地理答案》请在考不凡上搜索。高三地理试卷参考答案1.C【解析】本题考查河南短视频影视剧产业发展的优势,同时考查学生获取和解读地理信息、描述和阐释地理事物的能力。河南短视频影视剧产业快速发展,但没有悠久的产业历史;短视频影视剧通过互联网传播,并不只是面向本地市场;与影视产业更发达的浙江横店影视城相比,河南人力和场地租金较低,有利于小微拍