四川省金太阳2025-2026学年高二12月联考(12.27)地理答案
发布时间:2025-12-29
198****9460
详细信息
ID:02608697
分类:2025-2026学年,12月,四川高二(12.27),地理,金太阳
资源大小:764KB
知识点:金太阳
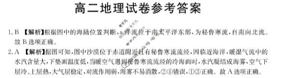
资源详情:四川省金太阳2025-2026学年高二12月联考(12.27)地理答案 中内容包括《四川省金太阳2025-2026学年高二12月联考(12.27)地理答案》请在考不凡上搜索。高二地理试卷参考答案1.B【解析】根据图中的海陆位置判断,a洋流位于南太平洋东部,为秘鲁寒流,自南向北流。故B选项正确。2.A【解析】据图可知,图中沙漠位于赤道附近且有秘鲁寒流流经,因临近海洋,暖湿气流中的水汽含量大,下垫面温度低,当暖空气遇到秘鲁寒流流经的冷海面时,水汽凝结成海雾,空气下层冷、上层热,大气