[金考卷·百校联盟]2026届8省名师联合命制高考预测卷(五)5语文答案
发布时间:2025-12-14
149****4439
详细信息
ID:94304031
分类:2026届,高考预测卷,五,语文,金考卷
资源大小:641KB
知识点:金考卷
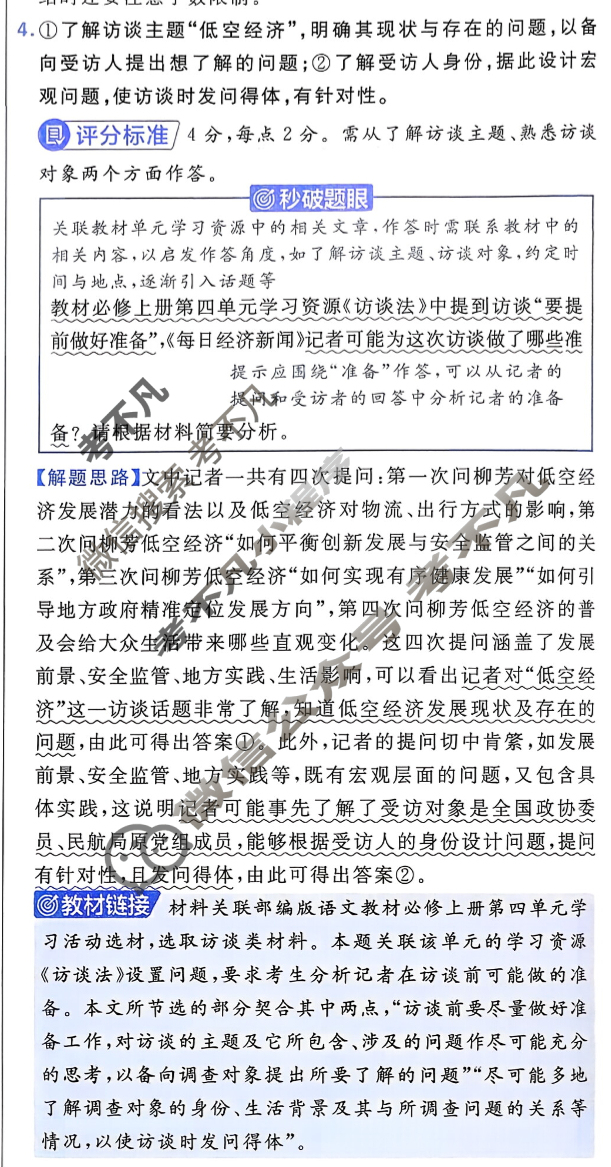
资源详情:[金考卷·百校联盟]2026届8省名师联合命制高考预测卷(五)5语文答案 中内容包括《[金考卷·百校联盟]2026届8省名师联合命制高考预测卷(五)5语文答案》请在考不凡上搜索。2026届8省名师联合命制高考预测卷语文(五)6维启发式解析◎答案速查合作”为同一层级,都属于“交通出行层面”,根据原文中的“从题号21交通出行的角度来看,‘飞行汽车的使用将缓解高峰期地面交通拥堵问题。人们日常出行的范围也将得到极大的拓宽…答案DCEG加速区域间的交流与合作”,可知②应与拓宽人们且常出行范