云南省金太阳2025-2026学年高一考试卷9月联考(9.28)物理试题
发布时间:2025-10-13
172****2445
详细信息
ID:78162198
分类:2025-2026学年,9月,云南高一(9.28),物理,金太阳
资源大小:968KB
知识点:金太阳
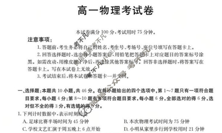
资源详情:云南省金太阳2025-2026学年高一考试卷9月联考(9.28)物理试题 中内容包括《云南省金太阳2025-2026学年高一考试卷9月联考(9.28)物理试题》请在考不凡上搜索。高一物理考试卷本试卷满分100分,考试用时75分钟。注意事项:1.答题前,考生务必将自己的姓名、考生号、考场号、座位号填写在答题卡上。2.回答选择题时,选出每小题答案后,用铅笔把答题卡上对应题目的答案标号涂黑。如需改动,用橡皮擦干净后,再选涂其他答案标号。回答非选择题时,将答案写在答题卡上。写在本试卷上无