[上进联考]2026届江西稳派高三测试(1月)化学答案
发布时间:2026-01-18
136****0498
详细信息
ID:76074133
分类:2026届,高三,江西高三测试,化学,上进联考
资源大小:924KB
知识点:上进联考
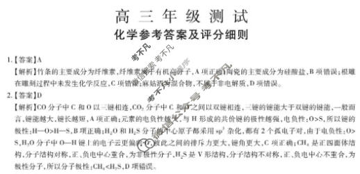
资源详情:[上进联考]2026届江西稳派高三测试(1月)化学答案 中内容包括《[上进联考]2026届江西稳派高三测试(1月)化学答案》请在考不凡上搜索。高三年级测试化学参考答案及评分细则1.【答案】A【解析】竹条的主要成分为纤维素,纤维素属于有机高分子,A项正确;陶瓷的主要成分为硅酸盐,B项错误;根雕在雕刻过程中未发生化学反应,C项错误:麻站酒为混合物,不属于非电解质,D项错误。2.【答案】D【解析】CO分子中C和O以三键相连,CO₂分子中C和O之间以双键相连,三键的键能