四川省凉山州2026届高中毕业班第一次诊断考试(凉山一诊)历史答案
发布时间:2025-12-19
136****1791
详细信息
ID:75730051
分类:四川省凉山州2026届高中毕业班第一次诊断考试(凉山一诊)历史答案
资源大小:981KB
知识点:
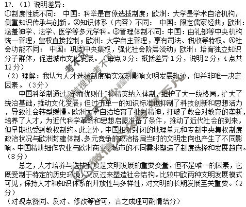
资源详情:四川省凉山州2026届高中毕业班第一次诊断考试(凉山一诊)历史答案 中内容包括《四川省凉山州2026届高中毕业班第一次诊断考试(凉山一诊)历史答案》请在考不凡上搜索。历史参考答案及评分意见一、单项选择题(每小题3分,共48分)1-5CABDB6-10DACBC11-16DABCBA二、非选择题(共52分)17.(1)说明差异:①制度性质不同:中国:科举是官僚选拔制度;欧洲:大学是学术自治机构,侧重知识传承与创新。②知识体系(内容)不同:中国:限定儒家经典;欧洲:涵盖神学、法