[百师联盟]2025~2026学年高一年级上学期期中检测地理答案
发布时间:2025-11-05
139****3313
详细信息
ID:65483010
分类:2026届,期中考试,高一上学期,地理,百师联盟
资源大小:904KB
知识点:百师联盟
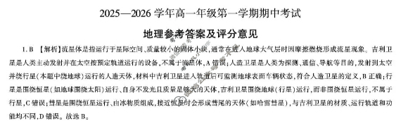
资源详情:[百师联盟]2025~2026学年高一年级上学期期中检测地理答案 中内容包括《[百师联盟]2025~2026学年高一年级上学期期中检测地理答案》请在考不凡上搜索。2025一2026学年高一年级第一学期期中考试地理参考答案及评分意见【.B【解析】流星体是指运行于圣际空间,质量较小的同体小块,通靠在进人地球大气层时因摩懿燃烧形成流星现象。古利卫星是人炎主动发别并在太空按顶定气道运行的设备,不属于筑垦体,A带误:人责卫犀是人类为探测,通信、导航等且的,发射到太空并绕行星(本题中