2026年衡水金卷先享题·高三一轮复习夯基卷 地理HN(二)2答案
发布时间:2025-12-23
188****4663
详细信息
ID:60239499
分类:2026届,一轮复习夯基卷,地理,HN,高三,衡水金卷先享题
资源大小:934KB
知识点:衡水金卷先享题
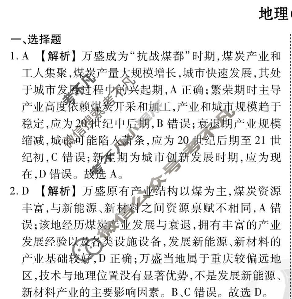
资源详情:2026年衡水金卷先享题·高三一轮复习夯基卷 地理HN(二)2答案 中内容包括《2026年衡水金卷先享题·高三一轮复习夯基卷地理HN(二)2答案》请在考不凡上搜索。衡水金卷·先享题·高三一轮复习夯基卷地理(二)衡参考答案及解析地理(二)一、选择题旱地分布区。且经计算可验证。故选B。1.A【解析】万盛成为“抗战煤都”时期,煤炭产业和8.D【解析】第一级阶梯环境承载力低,A错误;旱地工人集聚,煤炭产量大规模增长,城市快速发展,其处转水田违背自然条件,B错误;第二级阶梯旱地占比于