https://www.ekaokao.com/
登录
首页 新闻动态 奖励规则 联系我们 关于我们
  1. 考不凡
  2. 试题详情

河南省新未来2025-2026学年高二1月测评(6282B)生物答案

发布时间:2026-01-22 147****5882
详细信息
ID:55717228 分类:河南省新未来2025-2026学年高二1月测评(6282B)生物答案 资源大小:652KB 知识点:
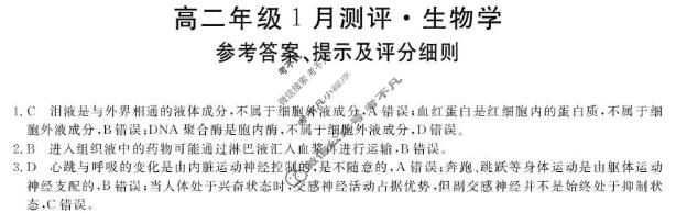
资源详情:河南省新未来2025-2026学年高二1月测评(6282B)生物答案 中内容包括《河南省新未来2025-2026学年高二1月测评(6282B)生物答案》请在考不凡上搜索。参考答案、提示及评分细则1.C泪液是与外界相通的液体成分,不属于细胞外液成分,A错误;血红蛋白是红细胞内的蛋白质,不属于细胞外液成分,B错误:DNA聚合酶是胞内酶,不属于细胞外液成分,D错误。2.B进入组织液中的药物可能通过淋巴液汇入血浆再进行运输,B错误。3.D心跳与呼吸的变化是由内脏运动神经控制的,是不随
试题 答案
河南省新未来2025-2026学年高二1月测评(6282B)生物答案 由考不凡收集汇总,获取更多试题答案,请关注考不凡,回复“答案55717228”进行查看。

河南省新未来2025-2026学年高二1月测评(6282B)生物答案

资源验证结束

1.0金币/1次查看

点赞

分享

0人喜欢

  • 相关资源
  • 河南省新未来2025-2026学年高二1月测评(6282B)数学(北师大版)试题
  • 河南省新未来2025-2026学年高二1月测评(6282B)数学(北师大版)答案
  • 河南省新未来2025-2026学年高二1月测评(6282B)政治试题
  • 河南省新未来2025-2026学年高二1月测评(6282B)政治答案
  • 河南省新未来2025-2026学年高二1月测评(6282B)物理试题
  • 河南省新未来2025-2026学年高二1月测评(6282B)物理答案
  • 河南省新未来2025-2026学年高二1月测评(6282B)生物试题
  • 河南省新未来2025-2026学年高二1月测评(6282B)生物答案
  • 河南省新未来2025-2026学年高二1月测评(6282B)英语试题
  • 河南省新未来2025-2026学年高二1月测评(6282B)英语答案
  • 河南省新未来2025-2026学年高二1月测评(6282B)数学试题
  • 河南省新未来2025-2026学年高二1月测评(6282B)数学答案
  • 河南省新未来2025-2026学年高二1月测评(6282B)化学试题
  • 河南省新未来2025-2026学年高二1月测评(6282B)化学答案
  • 河南省新未来2025-2026学年高二1月测评(6282B)历史试题
  • 河南省新未来2025-2026学年高二1月测评(6282B)历史答案
  • 河南省新未来2025-2026学年高二1月测评(6282B)地理试题
  • 河南省新未来2025-2026学年高二1月测评(6282B)地理答案
  • 河南省新未来2025-2026学年高二1月测评(6282B)语文试题
  • 河南省新未来2025-2026学年高二1月测评(6282B)语文答案
  • 热门资源
  • 随机资源
  • 2022年高考真题(全国甲卷)语文试题

  • 河北省邢台市2022-2023学年高二上学期第三次月考语文试题

  • 陕西省汉中市2023届高三年级教学质量第一次检测考试(12月)语文试题

  • 江苏省2022~2023学年度高三年级第一学期期末模拟测试英语试题

  • 2022年高考真题(浙江卷)语文试题

  • 广西南宁市2022年秋季学期九年级期中作业质量监测语文试题

  • 2023全国高考分科综合卷(二)2化学LL(A)试题

  • 2022年高考真题(全国乙卷)语文试题

  • 陕西省2023年宝鸡市高考模拟检测(一)1文科综合试题

  • 安徽省2022-2023学年上学期九年级教学质量抽测三语文试题

标签

  • 高考测评卷(七)7
  • 英语
  • (X专版)
  • [百师联盟]
  • 学情质量
猜你喜欢
  • 河北省2022-2023学年度七年级第一学期素质调研三(12月)生物(人教版)试题
  • 石家庄2022-2023学年高三第一学期第三次调研考试语文试题
  • 河北省张家口市2022-2023学年八年级第一学期六年一贯制12月月考语文答案
  • 安徽省2022~2023学年度第一学期高一年级12月联考(231301D)语文试题
  • 2023年全国高考·模拟调研卷LLY(六)6语文试题
  • 江苏省南京市2022-2023学年第一学期12月六校联合调研考试语文试题
  • NT 2023届陕西省高三年级质量检测语文试题
  • 安徽省2023届高三第一次五校联考(12月)语文试题
  • 山东省2022-2023学年新高考联合质量测评12月联考试题(2022.12)语文试题
  • 2022年高考真题(新高考Ⅰ卷)语文试题

Copyright © 2022-2023 考不凡 https://www.ekaokao.com/

考不凡 版权所有 陕ICP备2022012231号 联系方式:admin@kaobufan.com

陕公网安备61019002003549号

温馨提示

请关注“考不凡”公众号,回复“答案55717228”进行查看
https://www.ekaokao.com/