江西省2025-2026学年上学期九江六校协作体高一期末检测(1月)政治答案
发布时间:2026-01-28
199****9957
详细信息
ID:54354095
分类:江西省2025-2026学年上学期九江六校协作体高一期末检测(1月)政治答案
资源大小:862KB
知识点:
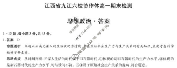
资源详情:江西省2025-2026学年上学期九江六校协作体高一期末检测(1月)政治答案 中内容包括《江西省2025-2026学年上学期九江六校协作体高一期末检测(1月)政治答案》请在考不凡上搜索。元注六权协作体高一期末检测思想政治·答案1~15题,每小题3分,共45分。1.答案D命题透析本题以云南元谋人的生活状况为情境,考查原始社会生产力与生产关系的有关知识,主要考查科学精神学科素养。思路点拨从时间判断,元谋人生活的时代属于旧石器时代,①体现的是旧石器时代的生产力水平,②体现的是新石器时代的生