https://www.ekaokao.com/
登录
首页 新闻动态 奖励规则 联系我们 关于我们
  1. 考不凡
  2. 试题详情

北海市2025年秋季学期期末教学质量检测高一(1月)物理答案

发布时间:2026-01-27 181****6255
详细信息
ID:47758353 分类:北海市2025年秋季学期期末教学质量检测高一(1月)物理答案 资源大小:775KB 知识点:
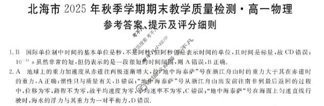
资源详情:北海市2025年秋季学期期末教学质量检测高一(1月)物理答案 中内容包括《北海市2025年秋季学期期末教学质量检测高一(1月)物理答案》请在考不凡上搜索。参考答案、提示及评分细则1.B国际单位制中时间的基本单位是秒,不是阿秒,但阿秒仍是表示时间的单位,且时间是标量,故CD错误;10−1s虽然非常的短,但仍表示的是一段很短的时间间隔,则A错误,B正确.2.A地球上的重力加速度从赤道往两极逐渐增大,故“地中海泰萨”号在浙江舟山时的重力大于其在赤道时的重力,A正确;惯性只与
试题 答案
北海市2025年秋季学期期末教学质量检测高一(1月)物理答案 由考不凡收集汇总,获取更多试题答案,请关注考不凡,回复“答案47758353”进行查看。

北海市2025年秋季学期期末教学质量检测高一(1月)物理答案

资源验证结束

1.2金币/1次查看

点赞

分享

0人喜欢

  • 相关资源
  • 北海市2025年秋季学期期末教学质量检测高一(1月)政治试题
  • 北海市2025年秋季学期期末教学质量检测高一(1月)政治答案
  • 北海市2025年秋季学期期末教学质量检测高一(1月)物理试题
  • 北海市2025年秋季学期期末教学质量检测高一(1月)物理答案
  • 北海市2025年秋季学期期末教学质量检测高一(1月)生物试题
  • 北海市2025年秋季学期期末教学质量检测高一(1月)生物答案
  • 北海市2025年秋季学期期末教学质量检测高一(1月)英语试题
  • 北海市2025年秋季学期期末教学质量检测高一(1月)英语答案
  • 北海市2025年秋季学期期末教学质量检测高一(1月)数学试题
  • 北海市2025年秋季学期期末教学质量检测高一(1月)数学答案
  • 北海市2025年秋季学期期末教学质量检测高一(1月)化学试题
  • 北海市2025年秋季学期期末教学质量检测高一(1月)化学答案
  • 北海市2025年秋季学期期末教学质量检测高一(1月)历史试题
  • 北海市2025年秋季学期期末教学质量检测高一(1月)历史答案
  • 北海市2025年秋季学期期末教学质量检测高一(1月)地理试题
  • 北海市2025年秋季学期期末教学质量检测高一(1月)地理答案
  • 北海市2025年秋季学期期末教学质量检测高一(1月)语文试题
  • 北海市2025年秋季学期期末教学质量检测高一(1月)语文答案
  • 热门资源
  • 随机资源
  • 2022年高考真题(全国甲卷)语文试题

  • 河北省邢台市2022-2023学年高二上学期第三次月考语文试题

  • 陕西省汉中市2023届高三年级教学质量第一次检测考试(12月)语文试题

  • 江苏省2022~2023学年度高三年级第一学期期末模拟测试英语试题

  • 2022年高考真题(浙江卷)语文试题

  • 广西南宁市2022年秋季学期九年级期中作业质量监测语文试题

  • 2023全国高考分科综合卷(二)2化学LL(A)试题

  • 2022年高考真题(全国乙卷)语文试题

  • 陕西省2023年宝鸡市高考模拟检测(一)1文科综合试题

  • 安徽省2022-2023学年上学期九年级教学质量抽测三语文试题

标签

  • 数学[26·G3DY(新高考)·数学-R-必考-N]
  • [辽宁省名校联盟]
  • 期中测试卷(26-T-265C)
  • (上)·(五)5
  • 月考检测卷
猜你喜欢
  • 河北省2022-2023学年度七年级第一学期素质调研三(12月)生物(人教版)试题
  • 石家庄2022-2023学年高三第一学期第三次调研考试语文试题
  • 河北省张家口市2022-2023学年八年级第一学期六年一贯制12月月考语文答案
  • 安徽省2022~2023学年度第一学期高一年级12月联考(231301D)语文试题
  • 2023年全国高考·模拟调研卷LLY(六)6语文试题
  • 江苏省南京市2022-2023学年第一学期12月六校联合调研考试语文试题
  • NT 2023届陕西省高三年级质量检测语文试题
  • 安徽省2023届高三第一次五校联考(12月)语文试题
  • 山东省2022-2023学年新高考联合质量测评12月联考试题(2022.12)语文试题
  • 2022年高考真题(新高考Ⅰ卷)语文试题

Copyright © 2022-2023 考不凡 https://www.ekaokao.com/

考不凡 版权所有 陕ICP备2022012231号 联系方式:admin@kaobufan.com

陕公网安备61019002003549号

温馨提示

请关注“考不凡”公众号,回复“答案47758353”进行查看
https://www.ekaokao.com/