https://www.ekaokao.com/
登录
首页 新闻动态 奖励规则 联系我们 关于我们
  1. 考不凡
  2. 试题详情

高考必刷卷 2026高三临考冲刺卷(卷8)语文答案

发布时间:2026-03-16 156****6977
详细信息
ID:33239836 分类:2026届,临考冲刺卷,卷8,语文,高考必刷卷 资源大小:934KB 知识点:高考必刷卷
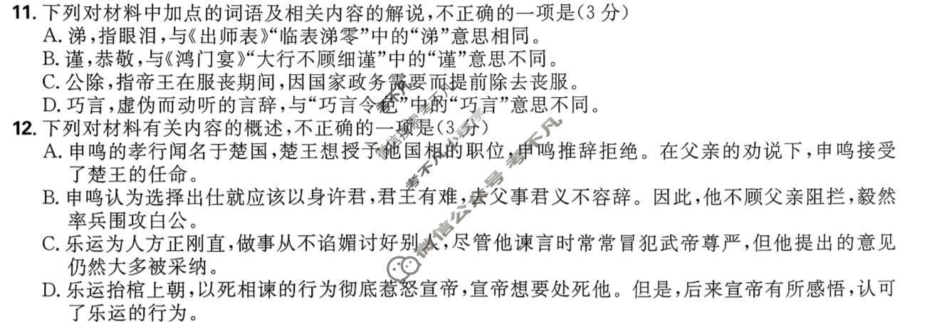
资源详情:高考必刷卷 2026高三临考冲刺卷(卷8)语文答案 中内容包括《高考必刷卷2026高三临考冲刺卷(卷8)语文答案》请在考不凡上搜索。必拍照批改卷8山西省太原市2026年高三年级学业诊断卷刷类题推荐错题打印答案:D40本试卷满分150分,考试时间150分钟。一、阅读(72分)(一)阅读Ⅰ(本题共5小题,20分)阅读下面的文字,完成1~5题。【编者按】近年来,非物质文化遗产(以下简称为“非遗”)不断“破圈”,成为年轻人生活里的新时尚,也为文化自信提供重要的精神支
试题 答案
高考必刷卷 2026高三临考冲刺卷(卷8)语文答案 由考不凡收集汇总,获取更多高考必刷卷 答案,请关注考不凡,回复“答案33239836”进行查看。

高考必刷卷 2026高三临考冲刺卷(卷8)语文答案

资源验证结束

1.1金币/1次查看

点赞

分享

0人喜欢

本系列全部资源

相关期数
  • 卷1

    投稿试题

    投稿答案

  • 卷2

    投稿试题

    投稿答案

  • 卷3

    投稿试题

    投稿答案

  • 卷4

    投稿试题

    投稿答案

  • 卷5

    投稿试题

    投稿答案

  • 卷6

    投稿试题

    投稿答案

  • 卷7

    投稿试题

    投稿答案

  • 卷8

    投稿试题

    投稿答案

  • 卷9

    投稿试题

    投稿答案

  • 卷10

    投稿试题

    投稿答案

  • 相关资源
  • 高考必刷卷 2026高三临考冲刺卷(卷8)政治试题
  • 高考必刷卷 2026高三临考冲刺卷(卷8)政治答案
  • 高考必刷卷 2026高三临考冲刺卷(卷8)物理试题
  • 高考必刷卷 2026高三临考冲刺卷(卷8)物理答案
  • 高考必刷卷 2026高三临考冲刺卷(卷8)生物试题
  • 高考必刷卷 2026高三临考冲刺卷(卷8)生物答案
  • 高考必刷卷 2026高三临考冲刺卷(卷8)英语试题
  • 高考必刷卷 2026高三临考冲刺卷(卷8)英语答案
  • 高考必刷卷 2026高三临考冲刺卷(卷8)数学试题
  • 高考必刷卷 2026高三临考冲刺卷(卷8)数学答案
  • 高考必刷卷 2026高三临考冲刺卷(卷8)化学试题
  • 高考必刷卷 2026高三临考冲刺卷(卷8)化学答案
  • 高考必刷卷 2026高三临考冲刺卷(卷8)历史试题
  • 高考必刷卷 2026高三临考冲刺卷(卷8)历史答案
  • 高考必刷卷 2026高三临考冲刺卷(卷8)地理试题
  • 高考必刷卷 2026高三临考冲刺卷(卷8)地理答案
  • 高考必刷卷 2026高三临考冲刺卷(卷8)语文试题
  • 高考必刷卷 2026高三临考冲刺卷(卷8)语文答案
  • 热门资源
  • 随机资源
  • 2022年高考真题(全国甲卷)语文试题

  • 河北省邢台市2022-2023学年高二上学期第三次月考语文试题

  • 陕西省汉中市2023届高三年级教学质量第一次检测考试(12月)语文试题

  • 江苏省2022~2023学年度高三年级第一学期期末模拟测试英语试题

  • 2022年高考真题(浙江卷)语文试题

  • 广西南宁市2022年秋季学期九年级期中作业质量监测语文试题

  • 2023全国高考分科综合卷(二)2化学LL(A)试题

  • 2022年高考真题(全国乙卷)语文试题

  • 陕西省2023年宝鸡市高考模拟检测(一)1文科综合试题

  • 安徽省2022-2023学年上学期九年级教学质量抽测三语文试题

标签

  • 临考冲刺卷(卷8)
  • 2026高三
猜你喜欢
  • 河北省2022-2023学年度七年级第一学期素质调研三(12月)生物(人教版)试题
  • 石家庄2022-2023学年高三第一学期第三次调研考试语文试题
  • 河北省张家口市2022-2023学年八年级第一学期六年一贯制12月月考语文答案
  • 安徽省2022~2023学年度第一学期高一年级12月联考(231301D)语文试题
  • 2023年全国高考·模拟调研卷LLY(六)6语文试题
  • 江苏省南京市2022-2023学年第一学期12月六校联合调研考试语文试题
  • NT 2023届陕西省高三年级质量检测语文试题
  • 安徽省2023届高三第一次五校联考(12月)语文试题
  • 山东省2022-2023学年新高考联合质量测评12月联考试题(2022.12)语文试题
  • 2022年高考真题(新高考Ⅰ卷)语文试题

Copyright © 2022-2023 考不凡 https://www.ekaokao.com/

考不凡 版权所有 陕ICP备2022012231号 联系方式:admin@kaobufan.com

陕公网安备61019002003549号

温馨提示

请关注“考不凡”公众号,回复“答案33239836”进行查看
https://www.ekaokao.com/