高三2026年普通高等学校招生全国统一考试冲刺压轴金卷(一)1语文XKB-J1-YX试题
发布时间:2026-03-17
187****5255
详细信息
ID:30592655
分类:冲刺压轴金卷,2026年,压轴金卷,一,语文XKB-J1-YX
资源大小:586KB
知识点:冲刺压轴金卷
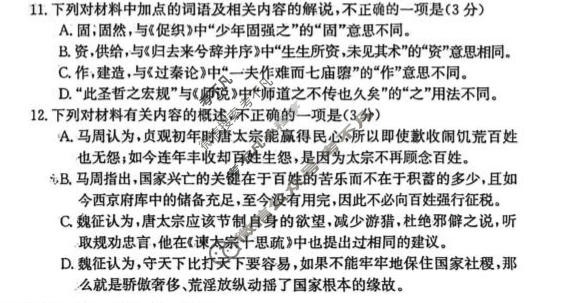
资源详情:高三2026年普通高等学校招生全国统一考试冲刺压轴金卷(一)1语文XKB-J1-YX试题 中内容包括《高三2026年普通高等学校招生全国统一考试冲刺压轴金卷(一)1语文XKB-J1-YX试题》请在考不凡上搜索。普通高等学校招生全国统一考试冲刺压轴金卷(一)语文本试卷满分150分,考试用时150分钟。材料二:注意事项:1.答卷前,考生务必将自己的姓名、准考证号填写在答题卡上。泡桐郁郁葱葱,道路干干净净,村落整洁有序,人们笑语盈盈.…初秋时2.回答选择题时,选出每小题答案后,用铅笔把答题卡上对应题目