山西高中2025~2026学年高一11月期中提升考(26-X-128A)历史C卷答案
发布时间:2025-11-18
176****2624
详细信息
ID:29612257
分类:山西高中2025~2026学年高一11月期中提升考(26-X-128A)历史C卷答案
资源大小:951KB
知识点:
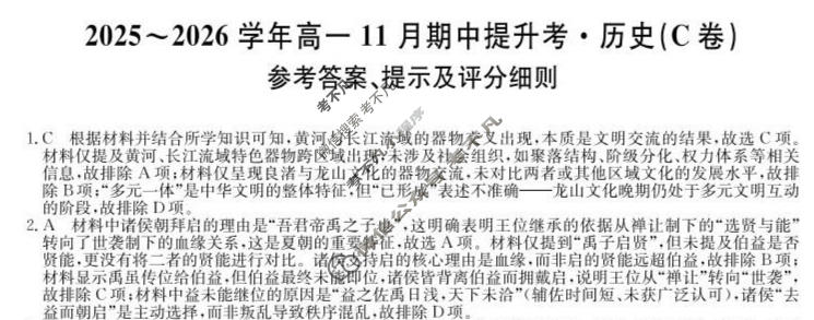
资源详情:山西高中2025~2026学年高一11月期中提升考(26-X-128A)历史C卷答案 中内容包括《山西高中2025~2026学年高一11月期中提升考(26-X-128A)历史C卷答案》请在考不凡上搜索。2025~2026学年高一11月期中提升考·历史(C卷)参考答案、提示及评分细则1.C根据材料并结合所学知识可知,黄河与长江流域的器物交叉出现,本质是文明交流的结果,故选C项材料仅提及黄河、长江流域特色器物跨区域出现,未涉及社会组织,如聚落结构、阶级分化、权力体系等相关信息,故排除A项:材料仅