https://www.ekaokao.com/
登录
首页 新闻动态 奖励规则 联系我们 关于我们
  1. 考不凡
  2. 试题详情

高二2025-2026河南省考场错题训练(一)物理答案

发布时间:2026-03-11 134****4170
详细信息
ID:25744437 分类:高二2025-2026河南省考场错题训练(一)物理答案 资源大小:946KB 知识点:
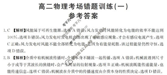
资源详情:高二2025-2026河南省考场错题训练(一)物理答案 中内容包括《高二2025-2026河南省考场错题训练(一)物理答案》请在考不凡上搜索。参考答案1.C【解析】风能属于可再生能源,选项A错误;风力发电时风能转化为电能的效率不能达到100%,选项B错误;风力发电时发电机内部出现了电磁感应现象,才会有感应电流产生,选项C正确;风力发电时风能不能全部转化为电能,是因为有能量耗散,该过程能量仍然守恒,选项D错误。2.B【解析】介质中有机械波传播时,介质本身不随波一起
试题 答案
高二2025-2026河南省考场错题训练(一)物理答案 由考不凡收集汇总,获取更多试题答案,请关注考不凡,回复“答案25744437”进行查看。

高二2025-2026河南省考场错题训练(一)物理答案

资源验证结束

1.0金币/1次查看

点赞

分享

0人喜欢

  • 相关资源
  • 高二2025-2026河南省考场错题训练(一)政治试题
  • 高二2025-2026河南省考场错题训练(一)政治答案
  • 高二2025-2026河南省考场错题训练(一)物理试题
  • 高二2025-2026河南省考场错题训练(一)物理答案
  • 高二2025-2026河南省考场错题训练(一)生物试题
  • 高二2025-2026河南省考场错题训练(一)生物答案
  • 高二2025-2026河南省考场错题训练(一)英语试题
  • 高二2025-2026河南省考场错题训练(一)英语答案
  • 高二2025-2026河南省考场错题训练(一)数学试题
  • 高二2025-2026河南省考场错题训练(一)数学答案
  • 高二2025-2026河南省考场错题训练(一)化学试题
  • 高二2025-2026河南省考场错题训练(一)化学答案
  • 高二2025-2026河南省考场错题训练(一)历史试题
  • 高二2025-2026河南省考场错题训练(一)历史答案
  • 高二2025-2026河南省考场错题训练(一)地理试题
  • 高二2025-2026河南省考场错题训练(一)地理答案
  • 高二2025-2026河南省考场错题训练(一)语文试题
  • 高二2025-2026河南省考场错题训练(一)语文答案
  • 热门资源
  • 随机资源
  • 2022年高考真题(全国甲卷)语文试题

  • 河北省邢台市2022-2023学年高二上学期第三次月考语文试题

  • 陕西省汉中市2023届高三年级教学质量第一次检测考试(12月)语文试题

  • 江苏省2022~2023学年度高三年级第一学期期末模拟测试英语试题

  • 2022年高考真题(浙江卷)语文试题

  • 广西南宁市2022年秋季学期九年级期中作业质量监测语文试题

  • 2023全国高考分科综合卷(二)2化学LL(A)试题

  • 2022年高考真题(全国乙卷)语文试题

  • 陕西省2023年宝鸡市高考模拟检测(一)1文科综合试题

  • 安徽省2022-2023学年上学期九年级教学质量抽测三语文试题

标签

  • 高三月考滚动卷(二)
  • 高三一轮复习
  • 高三第一次
  • 高考最后一卷(三)3
  • 第一学期浙江省
猜你喜欢
  • 河北省2022-2023学年度七年级第一学期素质调研三(12月)生物(人教版)试题
  • 石家庄2022-2023学年高三第一学期第三次调研考试语文试题
  • 河北省张家口市2022-2023学年八年级第一学期六年一贯制12月月考语文答案
  • 安徽省2022~2023学年度第一学期高一年级12月联考(231301D)语文试题
  • 2023年全国高考·模拟调研卷LLY(六)6语文试题
  • 江苏省南京市2022-2023学年第一学期12月六校联合调研考试语文试题
  • NT 2023届陕西省高三年级质量检测语文试题
  • 安徽省2023届高三第一次五校联考(12月)语文试题
  • 山东省2022-2023学年新高考联合质量测评12月联考试题(2022.12)语文试题
  • 2022年高考真题(新高考Ⅰ卷)语文试题

Copyright © 2022-2023 考不凡 https://www.ekaokao.com/

考不凡 版权所有 陕ICP备2022012231号 联系方式:admin@kaobufan.com

陕公网安备61019002003549号

温馨提示

请关注“考不凡”公众号,回复“答案25744437”进行查看
https://www.ekaokao.com/