[天舟益考衡中同卷]2024-2025学年度高三年级下学期自我提升五·化学A答案
发布时间:2025-05-21
199****8911
详细信息
ID:15983928
分类:A,衡中同卷,高三,2025届,自我提升,化学
资源大小:787KB
知识点:衡中同卷
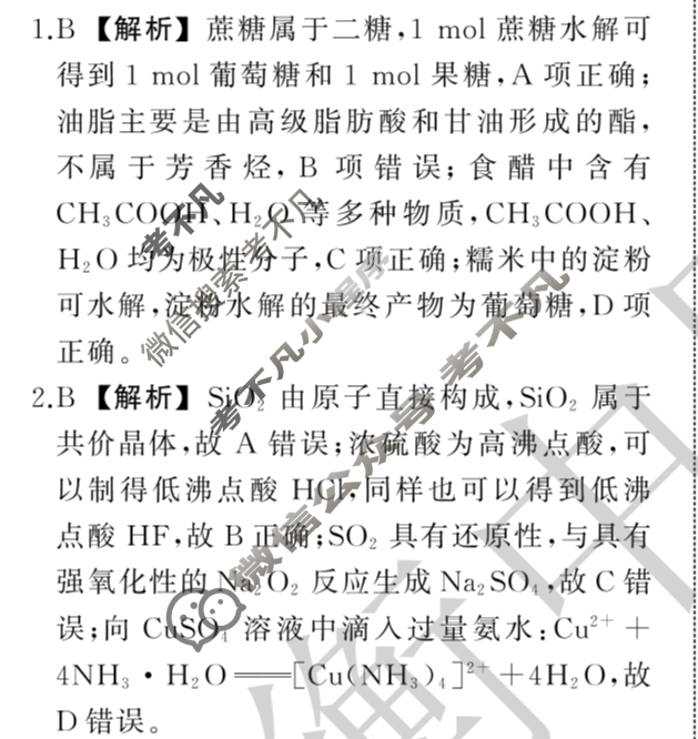
资源详情:[天舟益考衡中同卷]2024-2025学年度高三年级下学期自我提升五·化学A答案 中内容包括《[天舟益考衡中同卷]2024-2025学年度高三年级下学期自我提升五·化学A答案》请在考不凡上搜索。天舟高考答案与解析衡中同卷2024一2025学年度高三年级下学期自我提升五·化学选择题答案速查题号123567891011121314答案BBBCCD一、选择题色粉末,无法用简易的启普发生器制备氧气,1.B【解析】蔗糖属于二糖,1mol蔗糖水解可B不符合题意;电石产生的乙炔中混有H2S得到1mol