https://www.ekaokao.com/
登录
首页 新闻动态 奖励规则 联系我们 关于我们
  1. 考不凡
  2. 试题详情

高一2025-2026河南省考场错题训练(二)政治答案

发布时间:2026-03-11 150****0542
详细信息
ID:15655931 分类:高一2025-2026河南省考场错题训练(二)政治答案 资源大小:552KB 知识点:
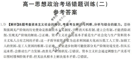
资源详情:高一2025-2026河南省考场错题训练(二)政治答案 中内容包括《高一2025-2026河南省考场错题训练(二)政治答案》请在考不凡上搜索。参考答案1.D【解析】本题考查资本主义社会的知识,考查考生辨识与判断、分析与综合的能力。恩格斯强调无产阶级的历史使命是推翻资本主义制度,只有消灭私有制、建立公有制,才能消除剥削,实现无产阶级的解放.③正确。资本主义社会的基本矛盾是生产社会化与生产资料资本主义私人占有之间的矛盾,这一矛盾导致资本家为追求利润最大化而压低工人工
试题 答案
高一2025-2026河南省考场错题训练(二)政治答案 由考不凡收集汇总,获取更多试题答案,请关注考不凡,回复“答案15655931”进行查看。

高一2025-2026河南省考场错题训练(二)政治答案

资源验证结束

1.0金币/1次查看

点赞

分享

0人喜欢

  • 相关资源
  • 高一2025-2026河南省考场错题训练(二)政治试题
  • 高一2025-2026河南省考场错题训练(二)政治答案
  • 高一2025-2026河南省考场错题训练(二)物理试题
  • 高一2025-2026河南省考场错题训练(二)物理答案
  • 高一2025-2026河南省考场错题训练(二)生物试题
  • 高一2025-2026河南省考场错题训练(二)生物答案
  • 高一2025-2026河南省考场错题训练(二)英语试题
  • 高一2025-2026河南省考场错题训练(二)英语答案
  • 高一2025-2026河南省考场错题训练(二)数学试题
  • 高一2025-2026河南省考场错题训练(二)数学答案
  • 高一2025-2026河南省考场错题训练(二)化学试题
  • 高一2025-2026河南省考场错题训练(二)化学答案
  • 高一2025-2026河南省考场错题训练(二)历史试题
  • 高一2025-2026河南省考场错题训练(二)历史答案
  • 高一2025-2026河南省考场错题训练(二)地理试题
  • 高一2025-2026河南省考场错题训练(二)地理答案
  • 高一2025-2026河南省考场错题训练(二)语文试题
  • 高一2025-2026河南省考场错题训练(二)语文答案
  • 热门资源
  • 随机资源
  • 2022年高考真题(全国甲卷)语文试题

  • 河北省邢台市2022-2023学年高二上学期第三次月考语文试题

  • 陕西省汉中市2023届高三年级教学质量第一次检测考试(12月)语文试题

  • 江苏省2022~2023学年度高三年级第一学期期末模拟测试英语试题

  • 2022年高考真题(浙江卷)语文试题

  • 广西南宁市2022年秋季学期九年级期中作业质量监测语文试题

  • 2023全国高考分科综合卷(二)2化学LL(A)试题

  • 2022年高考真题(全国乙卷)语文试题

  • 陕西省2023年宝鸡市高考模拟检测(一)1文科综合试题

  • 安徽省2022-2023学年上学期九年级教学质量抽测三语文试题

标签

  • 九年级期中考试(11月)
  • 十月检测
  • 教学质量检测(无标题)
  • 2月联考
  • 4A(1月)
猜你喜欢
  • 河北省2022-2023学年度七年级第一学期素质调研三(12月)生物(人教版)试题
  • 石家庄2022-2023学年高三第一学期第三次调研考试语文试题
  • 河北省张家口市2022-2023学年八年级第一学期六年一贯制12月月考语文答案
  • 安徽省2022~2023学年度第一学期高一年级12月联考(231301D)语文试题
  • 2023年全国高考·模拟调研卷LLY(六)6语文试题
  • 江苏省南京市2022-2023学年第一学期12月六校联合调研考试语文试题
  • NT 2023届陕西省高三年级质量检测语文试题
  • 安徽省2023届高三第一次五校联考(12月)语文试题
  • 山东省2022-2023学年新高考联合质量测评12月联考试题(2022.12)语文试题
  • 2022年高考真题(新高考Ⅰ卷)语文试题

Copyright © 2022-2023 考不凡 https://www.ekaokao.com/

考不凡 版权所有 陕ICP备2022012231号 联系方式:admin@kaobufan.com

陕公网安备61019002003549号

温馨提示

请关注“考不凡”公众号,回复“答案15655931”进行查看
https://www.ekaokao.com/