2025-2026学年齐市普高联谊校高三第三次统一考试(26-L-306C)生物答案
发布时间:2025-12-05
182****6862
详细信息
ID:13636949
分类:2025-2026学年齐市普高联谊校高三第三次统一考试(26-L-306C)生物答案
资源大小:864KB
知识点:
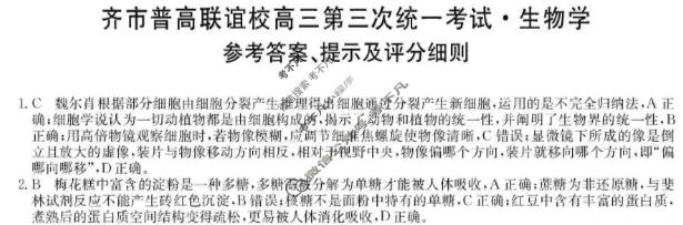
资源详情:2025-2026学年齐市普高联谊校高三第三次统一考试(26-L-306C)生物答案 中内容包括《2025-2026学年齐市普高联谊校高三第三次统一考试(26-L-306C)生物答案》请在考不凡上搜索。齐市普高联谊校高三第三次统一考试·生物学参考答案、提示及评分细则1,C魏尔肖根据部分细胞由细胞分裂产生推理得出细胞通过分裂产生新细胞,运用的是不完全归纳法,A正确:细胞学说认为一切动植物都是由细胞构成的,揭示了动物和植物的统一性,并阐明了生物界的统一性,B正确:用高倍物镜观察细胞时,若物像模糊