[高考快递]2024年普通高等学校招生全国统一考试·信息卷(三)3新高考版历史答案
发布时间:2023-12-17
159****5482
详细信息
ID:13123433
分类:高考快递,2024届, 信息卷(新高考/新教材),三,历史
资源大小:538KB
知识点:高考快递
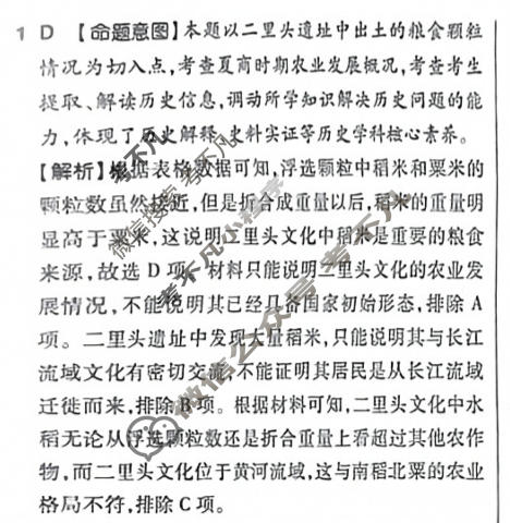
资源详情:[高考快递]2024年普通高等学校招生全国统一考试·信息卷(三)3新高考版历史答案 中内容包括《[高考快递]2024年普通高等学校招生全国统一考试·信息卷(三)3新高考版历史答案》请在考不凡上搜索。(命题意图】太通(发展中川食P下公与的世界经亦【解析】第(1)问.由材料“1861一1865年美国内战期选择题答案速查功能休系恒定为切入点,背章世尺经济史,考查雪生间,欧洲爆发严重‘棉荒“可以得出,美国内战所引发题号2345610111213141516时有纹信息的概括以纯力,休现了单物史见、时