https://www.ekaokao.com/
登录
首页 新闻动态 奖励规则 联系我们 关于我们
  1. 考不凡
  2. 试题详情

高三2025届高考考点滚动提升卷 历史(十五)15答案

发布时间:2024-08-23 151****9997
详细信息
ID:11863709 分类:考点滚动提升卷,2025届,滚动提升卷,新高考,历史 资源大小:610KB 知识点:考点滚动提升卷
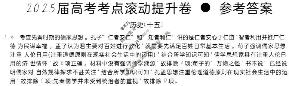
资源详情:高三2025届高考考点滚动提升卷 历史(十五)15答案 中内容包括《高三2025届高考考点滚动提升卷历史(十五)15答案》请在考不凡上搜索。22:14⊙▣8令o9C62历史跨案(十五)●●·2025届高考考点滚动提升卷●参考答案历史(十五),g考查先秦时期的儒家思想。孔子“仁者安仁”和“知者利仁”讲的是仁者安心于仁道'智者利用并推广仁德为民谋幸福。孟子认为君主要对百姓进行教化'就需要先满足百姓日常基本生活。荀子强调儒家思想注重人伦日用(注重道德原则在现实社会生活
试题 答案
高三2025届高考考点滚动提升卷 历史(十五)15答案 由考不凡收集汇总,获取更多考点滚动提升卷 答案,请关注考不凡,回复“答案11863709”进行查看。

高三2025届高考考点滚动提升卷 历史(十五)15答案

资源验证结束

1.0金币/1次查看

点赞

分享

0人喜欢

本系列全部资源

相关期数 相关版本
  • 1

    查看答案

  • 2

    查看答案

  • 3

    查看答案

  • 4

    查看答案

  • 5

    查看答案

  • 6

    查看答案

  • 7

    查看答案

  • 8

    查看答案

  • 9

    查看答案

  • 10

    查看答案

  • 11

    查看答案

  • 12

    查看答案

  • 13

    查看答案

  • 14

    查看答案

  • 15

    查看答案

  • 16

    投稿答案

  • 17

    投稿答案

  • 18

    投稿答案

  • 19

    投稿答案

  • 20

    投稿答案

  • 新高考

    查看答案

  • 相关资源
  • 高三2025届高考考点滚动提升卷 历史(一)1答案
  • 高三2025届高考考点滚动提升卷 历史(二)2答案
  • 高三2025届高考考点滚动提升卷 历史(三)3答案
  • 高三2025届高考考点滚动提升卷 历史(四)4答案
  • 高三2025届高考考点滚动提升卷 历史(五)5答案
  • 高三2025届高考考点滚动提升卷 历史(六)6答案
  • 高三2025届高考考点滚动提升卷 历史(七)7答案
  • 高三2025届高考考点滚动提升卷 历史(八)8答案
  • 高三2025届高考考点滚动提升卷 历史(九)9答案
  • 高三2025届高考考点滚动提升卷 历史(十)10答案
  • 高三2025届高考考点滚动提升卷 历史(十一)11答案
  • 高三2025届高考考点滚动提升卷 历史(十二)12答案
  • 高三2025届高考考点滚动提升卷 历史(十三)13答案
  • 高三2025届高考考点滚动提升卷 历史(十四)14答案
  • 高三2025届高考考点滚动提升卷 历史(十五)15答案
  • 高三2025届高考考点滚动提升卷 历史(十六)16答案
  • 高三2025届高考考点滚动提升卷 历史(十七)17答案
  • 高三2025届高考考点滚动提升卷 历史(十八)18答案
  • 高三2025届高考考点滚动提升卷 历史(十九)19答案
  • 高三2025届高考考点滚动提升卷 历史(二十)20答案
  • 热门资源
  • 随机资源
  • 2022年高考真题(全国甲卷)语文试题

  • 河北省邢台市2022-2023学年高二上学期第三次月考语文试题

  • 陕西省汉中市2023届高三年级教学质量第一次检测考试(12月)语文试题

  • 江苏省2022~2023学年度高三年级第一学期期末模拟测试英语试题

  • 2022年高考真题(浙江卷)语文试题

  • 广西南宁市2022年秋季学期九年级期中作业质量监测语文试题

  • 2023全国高考分科综合卷(二)2化学LL(A)试题

  • 2022年高考真题(全国乙卷)语文试题

  • 陕西省2023年宝鸡市高考模拟检测(一)1文科综合试题

  • 安徽省2022-2023学年上学期九年级教学质量抽测三语文试题

标签

  • 2025届
  • 高考考点滚动提升卷
  • 历史
猜你喜欢
  • 河北省2022-2023学年度七年级第一学期素质调研三(12月)生物(人教版)试题
  • 石家庄2022-2023学年高三第一学期第三次调研考试语文试题
  • 河北省张家口市2022-2023学年八年级第一学期六年一贯制12月月考语文答案
  • 安徽省2022~2023学年度第一学期高一年级12月联考(231301D)语文试题
  • 2023年全国高考·模拟调研卷LLY(六)6语文试题
  • 江苏省南京市2022-2023学年第一学期12月六校联合调研考试语文试题
  • NT 2023届陕西省高三年级质量检测语文试题
  • 安徽省2023届高三第一次五校联考(12月)语文试题
  • 山东省2022-2023学年新高考联合质量测评12月联考试题(2022.12)语文试题
  • 2022年高考真题(新高考Ⅰ卷)语文试题

Copyright © 2022-2023 考不凡 https://www.ekaokao.com/

考不凡 版权所有 陕ICP备2022012231号 联系方式:admin@kaobufan.com

温馨提示

请关注“考不凡”公众号,回复“答案11863709”进行查看
https://www.ekaokao.com/