江西省金太阳2025-2026学年高三年级下学期开学素养训练(3.2)地理试题
发布时间:2026-03-02
177****9787
详细信息
ID:11650210
分类:2025-2026学年,3月,江西高三(3.2),地理,金太阳
资源大小:888KB
知识点:金太阳
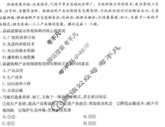
资源详情:江西省金太阳2025-2026学年高三年级下学期开学素养训练(3.2)地理试题 中内容包括《江西省金太阳2025-2026学年高三年级下学期开学素养训练(3.2)地理试题》请在考不凡上搜索。高三年级下学期地理学科开学素养训练梭梭林治沙区加工区产品外运无须额外增肥本试卷满分100分,考试用时75分钟。初步加工注意事项:外省药厂根部菌种梭梭树1.答题前,考生务必将自己的姓名、考生号、考场号、座位号填写在答题卡上。肉从荐寄生植株外部市场2.回答选择题时,选出每小题答案后,用铅笔把答题卡上对应