[百师联盟]2025-2026学年山东地区高一1月阶段性检测历史答案
发布时间:2026-01-20
172****4983
详细信息
ID:08938143
分类:2026届,高一联考,山东高一1月阶段性检测,历史,百师联盟
资源大小:911KB
知识点:百师联盟
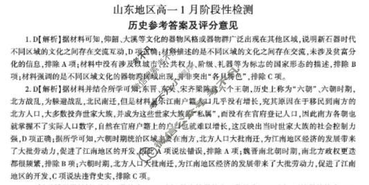
资源详情:[百师联盟]2025-2026学年山东地区高一1月阶段性检测历史答案 中内容包括《[百师联盟]2025-2026学年山东地区高一1月阶段性检测历史答案》请在考不凡上搜索。山东地区同一方阶段性检决历史参考答案及评分意见1.D【解析】据材料可知,仰韶、大溪等文化的器物风格或器物群广泛出现在其他区域,说明新石器时代不同区域的文化之间存在交流互动,D项正确;材料描述的是不同区域的文化之间存在交流,未涉及贫富分化的信息,排除A项;材料中没有涉及以城市、公共权力、阶级、礼器等为标志的国家