陕西省金太阳2025-2026学年高一考试11月联考(11.10)政治答案
发布时间:2025-11-17
135****5169
详细信息
ID:06449592
分类:2025-2026学年,11月,陕西高一(11.10),政治,金太阳
资源大小:879KB
知识点:金太阳
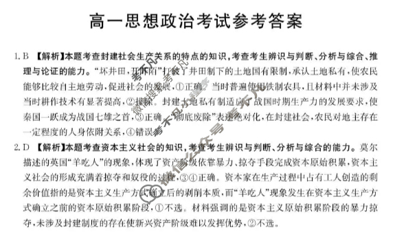
资源详情:陕西省金太阳2025-2026学年高一考试11月联考(11.10)政治答案 中内容包括《陕西省金太阳2025-2026学年高一考试11月联考(11.10)政治答案》请在考不凡上搜索。高一思想政治考试参考答案1,B【解析】本题考查封建社会生产关系的特点的知识,考查考生辨识与判断、分析与综合、推理与论证的能力。“坏井田,开阡陌”打破了井田制下的土地国有限制,承认土地私有,使农民能够比较自主地劳动,促进社会的发展,①正确。当时普遍使用铁制农具,且材料中并未涉及当时耕作技术有显著提高,②排