辽宁省金太阳2026届高三考试试卷11月联考(11.6)化学答案
发布时间:2025-11-14
166****7657
详细信息
ID:01077647
分类:2025-2026学年,11月,辽宁高三(11.6),化学,金太阳
资源大小:879KB
知识点:金太阳
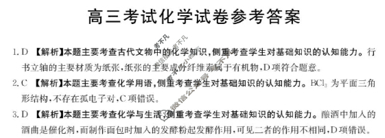
资源详情:辽宁省金太阳2026届高三考试试卷11月联考(11.6)化学答案 中内容包括《辽宁省金太阳2026届高三考试试卷11月联考(11.6)化学答案》请在考不凡上搜索。高三考试化学试卷参考答案1.D【解析】本题主要考查古代文物中的化学知识,侧重考查学生对基础知识的认知能力。行书立轴的主要材质为纸张,纸张的主要成分纤维素属于有机物,D项符合题意。2.C【解析】本题主要考查化学用语,侧重考查学生对甚础知识的认知能力。C1为平面三角形结构,不存在孤电子对,C项错误。3.D【解析】本题